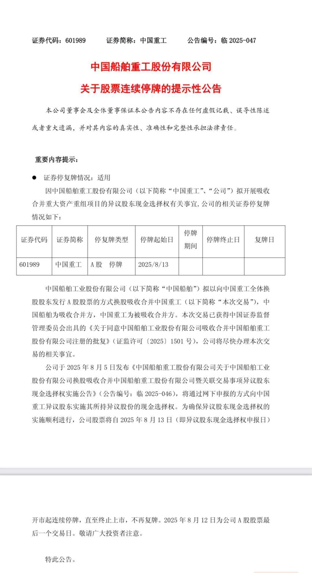
8月4日晚间,中国船舶发布公告称,公司拟开展吸收合并重大资产重组项目的异议股东收购请求权有关事宜,公司股票将自2025年8月13日开市起连续停牌,并将于刊登异议股东收购请求权申报结果公告当日复牌。

当晚,中国重工公告称,公司拟被中国船舶吸收合并,导致公司不再具有独立主体资格并被注销。根据相关规定,公司可能向上海证券交易所申请主动终止上市。上交所将在收到公司提交的主动终止上市申请文件后的15个交易日内作出是否同意公司股票终止上市的决定。若上交所同意,公司将在公告终止上市决定之日起5个交易日内摘牌并终止上市。


据悉,此次交易或将成为A股上市公司有史以来规模最大的吸收合并交易。根据2024年度财务数据估算,合并后中国船舶总资产将超过4000亿元、营业收入将超过1300亿元。
近日,中国船舶与中国重工发布上半年业绩预增公告,中国船舶预计今年半年度实现归母净利润在28亿元至31亿元之间,同比增加98.25%至119.49%。中国重工预计今年半年度实现归母净利润为15亿元至18亿元之间,与上年同期(法定披露数据)相比,同比增长181.73%至238.08%;与上年同期(重述后财务数据)相比,同比增长181.09%至237.30%。
编辑:乔楠